

全国免费客服电话 025-83700868 邮箱:bafanglaicai@126.com
手机:13905181235
电话:025-83700868
地址:南京市鼓楼区三步两桥145号
发布时间:2026-02-26 06:07:41 人气:
97国际-至尊品牌,源于信誉-今天上午8时,宁波海事局解除宁波沿海水上防台应急响应。防台应急响应解除后,海事部门第一时间向辖区航运企业及相关从业人员发布解除信息,有序做好重点水域交通流组织工作,同步指导各相关主体有序恢复港口生产作业。
当前,宁波沿海峙头—六横、峙头—桃花、峙头—虾峙等主要客渡运航线均已恢复正常营运,沿海63项涉水工程正有序复工。
7月9日8时,溪口水库水位22.51米(梅汛限水位23.04米)。为做好台汛防洪,溪口水库于7月9日11时开启泄洪供水隧洞泄洪,下泄流量不大于20m³/s。停止泄洪时间另行通知。
区防汛办、区农水局提醒:请章安、前所两街道通知沿线各村做好防范,椒北河道沿线的村庄村民、垂钓人员注意安全,尽量不要岸边洗涤。
7月9日上午,省自然资源厅、省气象局联合发布未来24小时地质灾害气象风险等级预报,7月9日8时至7月10日8时,温州市(苍南县、泰顺县、乐清市)、台州市(路桥区、温岭市)等部分地区地质灾害气象风险很高(红色预警);宁波市(宁海县)、温州市(龙湾区、洞头区、永嘉县、平阳县、瑞安市、龙港市)、台州市(椒江区、黄岩区、三门县、临海市、玉环市)等部分地区地质灾害气象风险高(橙色预警);宁波市(象山县)、温州市(鹿城区、瓯海区、文成县)、台州市(天台县、仙居县)、丽水市(青田县)等部分地区地质灾害气象风险较高(黄色预警)。请密切关注雨量情况,做好地质灾害防范工作。
今年第4号台风“丹娜丝”(热带风暴级)的中心已于7月8日晚上11点45分前后在浙江省温州瑞安市沿海再次登陆,登陆时中心附近最大风力8级(20米/秒),中心最低气压992百帕。
今年第4号台风“丹娜丝”(热带风暴级)的中心已于今天(8日)21时25分前后在温州市洞头区沿海登陆,登陆时中心附近最大风力9级(23米/秒),中心最低气压为990百帕。
台风“丹娜丝”进入登陆倒计时,受其影响,今天下午到夜里浙南和沿海地区阴有中到大雨,明天浙南和沿海地区部分有中到大雨。浙江发布今年首个山洪红色预警。
省水利厅、省气象局7月8日17时21分联合发布山洪灾害预警:根据省气象台未来降雨预报,预计7月8日20时至7月9日20时,平阳县、苍南县发生山洪灾害可能性很大(红色预警),文成县、泰顺县、瑞安市发生山洪灾害可能性大(橙色预警),龙湾区、青田县、庆元县、景宁畲族自治县发生山洪灾害可能性较大(黄色预警),鹿城区、瓯海区、永嘉县、乐清市、黄岩区、三门县、仙居县、温岭市、临海市、莲都区、缙云县、云和县、龙泉市可能发生山洪灾害(蓝色预警)。
请各地水利部门密切关注天气形势及雨水情变化,充分发挥山洪灾害监测预警系统作用,加强分析研判,及时向有关乡镇、村发布预警信息并按有关规定做好叫应工作,督促指导基层地方政府落实责任,加强巡查排险,必要情况下提前组织危险区群众转移,确保人民群众生命安全。
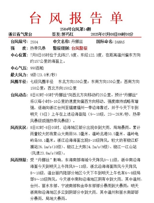
今年第4号台风“丹娜丝”(热带风暴级),今天13时中心位于温州偏东方向约118公里的海面上,即北纬28.0度、东经121.9度,中心附近最大风力9级(23米/秒),中心最低气压990百帕,七级风圈半径150公里。
风雨实况:昨天我省沿海海面出现8~10级大风,最大南麂空心屿28.6米/秒(11级);台州东部、温州东部、宁波南部部分出现暴雨大暴雨,6日20时至8日13时,台州市面雨量98毫米,有9个县(市、区)超过100毫米,最大路桥区207毫米,36个乡镇(街道)超过200毫米,单站最大温岭新河镇高桥小学333毫米。
台风路径强度预报:预计“丹娜丝”将以每小时5~10公里的速度向偏西方向移动,强度维持或略有增强,将于今天傍晚到夜间在台州到宁德一带沿海登陆(最大可能在温岭到霞浦),登陆时强度热带风暴级或强热带风暴级(9~10级,23~28米/秒)。
降水预报:今天到明天中午仍有强降水,其中今天温州、台州、丽水东部、宁波南部等地部分有暴雨到大暴雨;明天温州和丽水南部部分暴雨,局地大暴雨;后天浙南地区部分有时有阵雨或雷雨,其它地区午后局部阴有分散性雷阵雨。
大风预报:东海南部海域今天阵风9~11级,浙中南沿海海面今天到明天上午阵风9~11级,浙北沿海海面今天阵风8~10级,温台丽内陆部分地区今天傍晚到明天早晨有6~9级局部10~12级阵风。
台州和温州东部地区已出现较强降雨,今天温台丽等地部分仍有暴雨大暴雨,暴雨灾害风险较高,需注意防范强降水可能引发的城乡积涝、小流域山洪、山体滑坡等次生灾害;同时需防范沿海8~11级大风的不利影响。
受今年第4号台风“丹娜丝”影响,为确保铁路运输安全和旅客出行安全,铁路部门计划对7月8日途经杭深高铁G7599、 G7521次等旅客列车,对7月8日途经杭台高铁G7503 、G7575次等旅客列车,对7月8日途经杭温高铁C3633、G7581次等旅客列车,对7月8日途经金温线次等旅客列车,采取临时停运措施。
今天,水利部滚动会商研判台风“丹娜丝”行进路径、影响范围及全国雨水情形势。
受降雨影响,7月7日8时至8日8时,四川渠江支流涵水河、涌兴河,浙江沿海南官河、联树桥河、东月河、金清港,云南澜沧江支流漕涧河等7条中小河流发生超警以上洪水,最大超警幅度2.11米,其中四川涵水河、涌兴河2条河流超过保证水位0.11—0.18米。
水利部向山西、内蒙古、四川等12省份发出“一省一单”靶向预警,提醒做好中小河流洪水和山洪灾害防御、水库和淤地坝安全度汛等工作。
同时,维持针对浙江、福建、重庆、四川、甘肃、青海等6省市的洪水防御Ⅳ级应急响应。
今年第4号台风“丹娜丝”今天10时中心位于浙江温州偏东方向约137公里的海面上,就是北纬28.0度、东经122.1度,中心附近最大风力有9级(23米/秒),中心最低气压为990百帕,七级风圈半径150公里。
台风路径强度预报:预计,“丹娜丝”将以每小时5-10公里的速度向偏西方向缓慢移动,强度维持或略有增强,将于今天傍晚到夜间在台州到福建宁德一带沿海登陆(最大可能在温岭到福建霞浦),登陆时强度为热带风暴级或强热带风暴级(9~10级,23~28米/秒)。
保卫葡萄!受台风“丹娜丝”影响20多亩大棚受损 温岭当地党员志愿者紧急抢收
台风“丹娜丝”(热带风暴级)的中心7月8日8时位于浙江温岭东偏南方约100公里的浙江近海海面上。预计“丹娜丝”将于8日下午到夜间在浙江台州至福建宁德一带沿海再次登陆。预计浙江中南部和东部、福建东北部、四川东部、重庆西部、贵州西北部等地部分地区有大到暴雨。其中,浙江东南部、福建东北部、四川东部等地部分地区有大暴雨。
经综合研判和应急会商,中国气象局办公室、减灾司、预报司、观测司,气象中心、气候中心、卫星中心、信息中心、探测中心、公共服务中心、人影中心、宣传科普中心、华风集团提升为重大气象灾害(台风、暴雨)三级应急响应状态。
受台风外围环流影响,目前杭州大部地区已出现降水,富阳、桐庐、临平发布暴雨黄色预警。
请大家外出携带雨具,驾车出行时,需减速慢行,保持安全车距,谨慎通过积水路段,确保行车安全。 注意防范强降雨可能引发的小流域山洪、泥石流、山体滑坡和城乡积涝等次生灾害。
另一方面,受台风带来的风雨影响,杭州连续多日的高温终于“退烧”。今天早上9:40,杭州的实时气温为28.5℃,相比昨日同期下降了4.6℃。
7月8日上午,浙江省自然资源厅、省气象局联合发布未来24小时地质灾害气象风险等级预报,7月8日8时至7月9日8时,温州市(洞头区、平阳县、苍南县、乐清市、龙港市)、台州市(路桥区、温岭市、临海市、玉环市)等部分地区地质灾害气象风险很高(红色预警);宁波市(宁海县)、温州市(龙湾区、瓯海区、永嘉县、瑞安市)、台州市(椒江区、黄岩区、三门县、天台县)等部分地区地质灾害气象风险高(橙色预警);宁波市(奉化区、象山县)、温州市(鹿城区、文成县、泰顺县)、绍兴市(新昌县、嵊州市)、金华市(磐安县)、台州市(仙居县)、丽水市(莲都区、青田县、缙云县)等部分地区地质灾害气象风险较高(黄色预警)。请密切关注雨量情况,做好地质灾害防范工作。
记者从铁路部门了解到,受台风“丹娜丝”影响,为确保铁路运输安全,7月8日,铁路宁波站部分列车全线停运,部分车次区间停运,具体如下:
已购买停运列车车票的旅客,可于车票乘车日期30日内(含当日)办理退票手续,通过12306网站、12306手机APP购买的铁路电子客票,如未开具报销凭证或使用非现金方式支付的,可通过12306网站或手机APP直接办理退票,或持购票时所使用乘车人的有效身份证件原件到车站窗口办理退票;
如旅客使用现金方式购买或已开具报销凭证的,自网上办理退票成功之日起180天(含当日),凭乘车人身份证件到铁路车站指定窗口办理退款手续;
停运列车停运信息公布前购买的联程车票,可在联程车票开车前一并办理退票,均不收取退票费。
浙江省水利厅、省气象局7月8日7时2分联合发布山洪灾害预警:根据省气象台未来降雨预报,预计7月8日8时至7月9日8时,永嘉县、平阳县、苍南县、乐清市、黄岩区、温岭市发生山洪灾害可能性大(橙色预警),瑞安市、三门县、仙居县、临海市发生山洪灾害可能性较大(黄色预警),宁海县、鹿城区、龙湾区、瓯海区、文成县、泰顺县、磐安县、天台县、青田县、缙云县可能发生山洪灾害(蓝色预警)。
请各地水利部门密切关注天气形势及雨水情变化,充分发挥山洪灾害监测预警系统作用,加强分析研判,及时向有关乡镇、村发布预警信息并按有关规定做好叫应工作,督促指导基层地方政府落实责任,加强巡查排险,必要情况下提前组织危险区群众转移,确保人民群众生命安全。
今年第4号台风“丹娜丝”(热带风暴级)的中心今天(8日)早晨5点钟位于浙江温岭东偏南方约105公里的浙江近海海面上,就是北纬27.9度、东经122.3度,中心附近最大风力有9级(23米/秒),中心最低气压为990百帕,七级风圈半径150公里。
预计,“丹娜丝”将以每小时5-10公里的速度向偏西方向移动,强度维持或略有增强,将于8日下午到夜间在浙江台州至福建宁德一带沿海再次登陆(9~10级,23~28米/秒,热带风暴级或强热带风暴级),登陆后将转向西偏南方向移动,强度缓慢减弱。
大风预报:7月8日08时至9日08时,东海及附近海域、台湾以东洋面、浙江沿海、福建沿海、上海沿海、江苏东南部沿海、长江口区、台湾岛沿海、广东东部沿海、台湾海峡、巴士海峡、南海东北部和西南部将有6~7级大风,阵风8~9级,其中“丹娜丝”中心经过的附近海域和地区风力可达8~10级、阵风11~12级。
降水预报:7月8日08时至9日08时,浙江中南部和东部、福建东北部等地有大到暴雨,其中,浙江东南部、福建东北部等地部分地区有大暴雨(100~230毫米)。
据气象预报,受第4号台风“丹娜丝”影响,7月7日下午到夜里沿海地区有中到大雨,温台甬部分暴雨,局部大暴雨;8日沿海和浙中南地区有中到大雨,温台丽部分暴雨到大暴雨;9日白天浙中南地区部分中到大雨,温丽局部暴雨。省自然资源厅发布7日20时至8日20时地质灾害风险等级预警:温州市(乐清市)、台州市(路桥区、温岭市)等部分地区地质灾害气象风险很高(红色预警);温州市(龙湾区、洞头区、苍南县、龙港市)、台州市(椒江区、黄岩区、三门县、临海市)等部分地区地质灾害气象风险高(橙色预警);宁波市(海曙区、奉化区、象山县、宁海县)、温州市(鹿城区、瓯海区、永嘉县、平阳县、瑞安市)、绍兴市(新昌县)、台州市(玉环市)、丽水市(缙云县)等部分地区地质灾害气象风险较高(黄色预警)。
根据《浙江省突发地质灾害应急预案》,省地质灾害应急与防治工作联席会议应急处置办公室决定于7月7日21时启动地质灾害Ⅳ级应急响应。有关部门和地区要密切关注雨情水情变化和地质灾害风险情况,加强会商研判和隐患排查,按照“三提前”“三必须”要求果断转移危险区群众,强化应急救援准备,全力保障人民群众生命安全。
台风“丹娜丝”7日16时,中心位于浙江温岭偏南方向,约190公里的东海西南部海面上,预计将以每小时15公里的速度移动,并于8日下午至9日上午在浙江台州至福建福州一带沿海登陆。受其影响,我省沿海和浙中南地区将有强降水。
省水利厅、省气象局7月7日18时13分联合发布山洪灾害预警:根据省气象台未来降雨预报,预计7月7日20时至7月8日20时,永嘉县、乐清市、黄岩区、温岭市、临海市发生山洪灾害可能性大(橙色预警),宁海县、鹿城区、龙湾区、瓯海区、三门县、天台县、仙居县发生山洪灾害可能性较大(黄色预警),奉化区、象山县、平阳县、苍南县、文成县、瑞安市、新昌县、磐安县、青田县、缙云县可能发生山洪灾害(蓝色预警)。
请各地水利部门密切关注天气形势及雨水情变化,充分发挥山洪灾害监测预警系统作用,加强分析研判,及时向有关乡镇、村发布预警信息并按有关规定做好叫应工作,督促指导基层地方政府落实责任,加强巡查排险,必要情况下提前组织危险区群众转移,确保人民群众生命安全。
受今年四号台风“丹娜丝”影响,温州洞头区于7月07日09时44分发布台风黄色预警信号,启用多处应急避灾点,目前已累计转移安置人员772人,全力保障人民群众生命财产安全。
在霓屿街道滨海实验学校避灾安置点,记者看到,50名来自甬莞高速洞头支线第四标项目的工人们正在整理床铺、领取生活物资。作为街道级避灾安置点,街道连夜腾空教室,并迅速配备草席、矿泉水、方便面等必需品,确保转移群众的基本生活需求。街道工作人员实行24小时轮班制,负责人员登记、物资分发及安全巡查,确保安置点秩序井然。
东屏街道蓝港社区避灾安置点也已全面启用,这里安置的是洞头沿海渔港经济区基础设施建设项目的工人们。除了基本生活物资外,街道与社区工作人员还贴心地为工人们提供了行军床、插线板等物资,确保他们在台风期间能够安心居住。
据悉,为确保转移工作顺利进行,该区应急管理局联合各街道办事处,对辖区建筑工地进行了逐一排查,详细统计了各工地工人的数量、身体状况及特殊需求。随后,按照既定的转移方案,有序组织工人携带必要的生活用品,乘坐指定的安全车辆前往各个应急避灾点。
截至7日16时,全区开放安置场所78处,使用安置场所11处,共累计安置人员772人。
受今年第4号台风“丹娜丝”影响,为确保游客安全,浙江南部多地景区已经关闭。温岭松门龙门度假区立即在景区入口处贴上了暂停营业公告;乐清雁荡山所有景区已经关闭,工作人员已劝离景区游客,以确保其安全。恢复开放时间将视天气情况另行通知。
今天(7月7日),水利部对最新雨情水情进行会商研判,据预报,受台风“丹娜丝”影响,7月7日至10日江南东部将有一次强降雨过程,其中浙江东部南部、福建东部沿海、江西中部东部等地部分地区将有暴雨到大暴雨;浙江钱塘江及支流新安江、金华江、曹娥江及浙南沿海椒江、瓯江、飞云江,福建交溪、鳌江,瓯江支流大楠溪等部分中小河流可能发生超警洪水。
根据《水利部水旱灾害防御应急响应工作规程》,水利部于今天(7月7日)11时针对浙江、福建省启动洪水防御Ⅳ级应急响应,要求地方水利部门和相关流域管理机构:
重点抓好中小河流洪水和山洪灾害防御,加强危险区管控,提醒有关地方及时转移受威胁人员,确保人民群众生命财产安全。
记者从浙江海事局获悉,受台风影响,浙江沿海海面最大风力已达8级,浪高最高1.5米,并伴有大暴雨。浙江海事局已于上午8时将浙南海域海上防台应急响应上调为Ⅱ级。目前,有4200余艘商船在浙江锚泊避风,其中温州、台州水域有200余艘商船在港避风。
截至下午2时,海事部门已累计出动执法船艇110余艘次、执法人员960余人次,检查船舶230余艘次,发布防台预警信息8万余条;浙江全省65条客运航线个水工项目停工,温州、台州水域所有客运航线停航、水上水下活动停工、港口生产作业停止。
海事部门提醒,在浙江避风的船舶要密切跟踪台风动态,及时掌握水位变化、泄洪计划,提前做好应对准备,严防走锚、断缆、卡桥、碰撞等事故险情,如遇海上事故险情请及时拨打救助热线。
受台风“丹娜丝”外围云系影响,目前萧山东部和钱塘东部出现了雷阵雨天气,局地伴有8级雷雨大风。预计对流云团逐渐向西北方向移动,今天下午到前半夜有分散性阵雨或雷雨(最大小时雨强15~30毫米),雷雨时局地伴有短时暴雨和6~8级大风。请注意防范。
杭州市气象台2025年07月07日14时39分发布雷暴大风黄色预警信号:受强对流云团影响,预计今天下午到前半夜拱墅区、上城区、滨江区和西湖区部分街道将出现7到9级雷暴大风,请注意防范大风对户外旅游、水上交通、设施农业、在建工程等的不利影响。
今天,记者从宁波三江口海事处获悉,目前三江口水域共近200艘船舶回港避风,其中杭甬运河上57艘运输船舶均已通过姚江船闸进入姚江避风,宁波至六横渣土泥浆船运输航线余艘渣土泥浆船舶已回港避风,6艘游艇均已停航。此外,6个在建涉水工程均已停工。
据悉,自进入省Ⅲ级防台应急响应以来,海事部门对辖区渣土船、砂石船、内河船、施工船等重点防台对象逐艘开展排查,持续更新船舶避风位置和实际在船人员情况,做好进港避风船舶的交通秩序维护和避风锚地船舶管理。
除了现场巡航检查和护航保障,海事部门还同步利用智慧海事、海事通APP、海上智控平台、深蓝智享等智慧化系统,开展24小时电子巡航监管,全面加强对辖区的掌控。
由于姚林湾1号和2号锚地内有大量杭甬运河船舶避台,宁波三江口海事处杭甬运河“船员之家”工作室服务前移,做好防抗台风期间避台船舶和船员的服务保障工作。协同上下游港航、海事、船闸等部门及早掌握避风锚地余量等动态信息,引导177艘船舶选择避风水域,严格按照《船舶防台风指南》落实防范措施。
响应以来,已发布各类预警预控信息6轮累计2500余条,覆盖内河船员300余人次。强化与绍兴电厂、镇海码头作业计划调度间联系,并协调姚江大闸公司计划排水时间,加快船舶过闸审核。
船舶集中上行时段安排海巡艇与应急拖轮“甬港救1”双保险巡航警戒,高效确保2.1万吨电煤完成上行运输,保障重点能源物资运输畅通。
防台期间督促船员做好船舶锚泊设备、系泊设备、通讯设施等重要设施检查,采取登轮形式抽查,保障相关防台措施落实到位,累计开展内河避风区域巡查4次,船舶点验60艘次。
受台风“丹娜丝”外围环流影响,象山沿海海域风力持续增强。据象山海事部门通报,7月7日起,象山辖区内石浦至渔山岛、檀头山2条客运航线全线停航,涉及船舶已按要求落实锚泊避风措施,并安排专人值班值守,实时监测风力变化。
针对仍在运营的近海航线,海事部门通过“智慧海事”监管平台,对航行船舶实施动态点验,逐船提醒加强防台准备。同时,相关部门将根据风力情况随时启动停航避风指令。
为应对台风可能带来的强降雨和大风天气,象山县文旅部门、海事部门已于7月6日组织檀头山岛、花岙岛等海岛景区游客有序撤离。同时,全面加强涉海、涉水、涉山景区景点的防台巡查。
在水上工程领域,涂茨海上风电场、国电一期海上风电场、国电二期海上风电场3个运维项目的约200名工作人员,已全部撤离至安全区域。在建项目中,6艘施工船舶(无动力船舶)及18名船员、2名施工作业人员均已转移,现场设备加固完毕。
铁路部门提醒,台风前后,动车运行变动较多,请旅客及时关注车站公告、12306网站及微博、微信,相关信息以车站公告及12306网站为准;购票时提交乘车人准确手机号码,并保持通信畅通,以便及时接收铁路出行服务信息。
已购买停运列车车票的旅客,可于票面乘车日期起30日内(含当日)在互联网办理退票,或持购票时所使用的有效身份证件原件到车站退票(已打印报销凭证的请将凭证交予车站窗口工作人员),以上均不收取手续费。
今年第4号台风“丹娜丝”(强热带风暴级)7月7日7时中心位于距离温州南偏东方向约258公里的海面上,预计8日下午到夜间在浙江台州至福建福州一带沿海登陆。受“丹娜丝”影响,7月7日至9日过程雨量浙中南和沿海地区60~90毫米,温台丽甬部分100~150毫米,局部150~250毫米,个别350毫米以上。省气象台7月7日8时已发布台风警报。
受台风“丹娜丝”影响,台州大水缸黄岩长潭水库正通过调峰发电放水,科学调控水位,为台风可能带来的降雨腾出充足的库容。
根据《浙江省水利厅水旱灾害防御应急工作预案》,省水利厅决定于7月7日10时提升水旱灾害防御(防台)应急响应至Ⅲ级(三级),并要求各地水利部门高度重视,及时启动或调整应急响应等级,密切关注气象信息,加强监测预报预警,突出抓好水利工程调度、山洪灾害预警、防汛抢险技术支撑等工作,确保人民生命安全,最大限度减轻灾害损失。
今年第4号台风“丹娜丝”(强热带风暴级)7日7时中心位于距离温州南偏东方向约258公里的海面上,预计8日下午到夜间在浙江台州至福建福州一带沿海登陆。受“丹娜丝”影响,7日至9日过程雨量浙中南和沿海地区60~90毫米,温台丽甬部分100~150毫米,局部150~250毫米,个别350毫米以上。省气象台7月7日8时已发布台风警报。
根据《浙江省防汛防台抗旱应急预案》,省防指决定于7月7日10时将防台风应急响应提升至Ⅲ级。各地各部门要高效运行“1833”联合指挥体系,严格落实预警叫应机制,强化巡查排查,及时转移避险,做好抢险救援准备,严格按预案方案落实落细各项防御措施
中央气象台今早继续发布台风黄色预警:预计“丹娜丝”将以每小时15~20公里的速度向北偏东方向移动,强度逐渐减弱;8日早晨起转向西偏南方向移动,逐渐向浙江台州至福建福州一带沿海靠近,并于8日下午到夜间在上述沿海登陆(8~9级,18~23米/秒,热带风暴级)。
随着台风北上,福建、浙江等地风雨天气将会逐渐增多。此外目前来看台风西行登陆减弱后,其残余环流可能会维持较长时间,9日至11日江南、华南也将自东向西出现较强降雨。不过后期台风路径和残余环流维持时间还存在变数,带来的降水强度和落区也存在不确定性,需持续关注。
浙江省水利厅、省气象局7月7日7时20分联合发布山洪灾害预警:根据省气象台未来降雨预报,预计7月7日8时至7月8日8时,宁海县、乐清市、黄岩区、三门县、温岭市、临海市发生山洪灾害可能性较大(黄色预警),北仑区、鄞州区、奉化区、象山县、鹿城区、龙湾区、瓯海区、永嘉县、平阳县、苍南县、瑞安市、新昌县、天台县、仙居县可能发生山洪灾害(蓝色预警)。
请各地水利部门密切关注天气形势及雨水情变化,充分发挥山洪灾害监测预警系统作用,加强分析研判,及时向有关乡镇、村发布预警信息并按有关规定做好叫应工作,督促指导基层地方政府落实责任,加强巡查排险,必要情况下提前组织危险区群众转移,确保人民群众生命安全。
受今年第4号台风“丹娜丝”影响,为确保铁路运输安全和旅客出行安全,铁路部门计划对7月7日途经杭深线等旅客列车,采取临时停运措施。
下一步,铁路部门将密切关注台风路径变化,动态调整列车开行方案,确保旅客安全出行。具体列车开行信息请关注车站公告或致电铁路12306客服热线查询,以便妥善安排行程。
已购买停运列车车票的旅客,可于票面乘车日期起30日内(含当日)在互联网办理退票,或持购票时所使用的有效身份证件原件到车站退票(已打印报销凭证的请将凭证交予车站窗口工作人员),以上均不收取手续费。
今年第4号台风“丹娜丝”的中心已于7日凌晨0点钟前后在台湾嘉义县沿海登陆,登陆时由强台风级减弱为台风级,中心附近最大风力有13级(40米/秒),中心最低气压为960百帕。
今年第4号台风“丹娜丝”已于今天17时加强为强台风级,舟山市已于20时启动海上防台风应急响应。
今年第4号台风“丹娜丝”,今天16时位于舟山南到西南方向约910公里,就是在北纬22.3度,东经119.1度,近中心最大风力13级,以15-20公里的时速朝东北方向移动,强度逐渐增强,较大可能于后天下午到夜里在福建北部到浙江中南部沿海登陆。
雨水方面:受第4号台风“丹娜丝”影响,明天到9日舟山有时有阵雨或雷雨,主要降水时间在7-8日,预计雨量南多北少,岱山本岛及以南30-50毫米,最大在普陀南部诸岛,其它区域20毫米以下。
渔场方面:今天晚上到后天闽东、渔山、温台、长江口、舟山、闽外、渔外和温外渔场自南而北有10级及以上大风,其中今天半夜到后天闽东、渔山和温台渔场有12级,请注意防范。
今年第4号台风“丹娜丝”预计将以每小时10~15公里的速度向北偏东方向移动,将自南向北穿过台湾海峡,也可能擦过或岛西部一带沿海,并逐渐向浙闽沿海靠近。受“丹娜丝”影响,7月6日夜里起我省东南沿海有风雨影响,7~9日沿海和浙中南等地有大雨部分暴雨,温台丽甬局部有大暴雨。
根据《浙江省水利厅水旱灾害防御应急工作预案》,省水利厅决定于7月6日18时启动水旱灾害防御(防台)Ⅳ级(四级)应急响应,并要求各地密切关注台风发展,加强监测预报预警,落实水库山塘海塘堤防安全管控措施,严防山洪风险,全力做好台风防御工作。
今年第4号台风“丹娜丝”已于今天(6日)下午5点钟加强为强台风级,其中心位于台湾高雄西偏南方向大约115公里的台湾海峡南部海面上,就是北纬22.4度、东经119.2度,中心附近最大风力有14级(42米/秒),中心最低气压为955百帕,七级风圈半径150~200公里,十级风圈半径50~60公里,十二级风圈半径20~30公里。
预计,“丹娜丝”将以每小时15~20公里的速度向北偏东方向移动,即将于今天夜间在台湾岛西部一带沿海登陆(13级,38~40米/秒,台风级),7日早晨移入东海南部海面,先向东北方向移动,强度逐渐减弱;8日早晨起向偏西转西南方向移动,强度有可能再度加强,并向福建北部至浙江南部一带沿海靠近。
7月6日20时至7日20时,南海东部和南部的部分海域、台湾海峡、台湾以东洋面、巴士海峡、东海西南部及附近海域、广东东部沿海、福建沿海、浙江沿海、台湾岛沿海将有6~8级大风,阵风9~10级,其东北部、东海西南部的部分海域、台湾海峡、台湾以东洋面、巴士海峡北部、台湾岛沿海的风力有9~11级,阵风12~13级,“丹娜丝”中心经过的附近海域或地区风力可达12~14级、阵风15~16级。
预计,7月6日20时至7日20时,内蒙古中部偏南地区、陕西北部和南部、山西中北部、河北西北部、河南西部、山东北部、川西高原南部和四川盆地西北部、云南西部、浙江南部沿海、福建北部沿海、广东东部、台湾岛等地部分地区有大到暴雨,其中,台湾岛中南部有大暴雨,局地特大暴雨(250~280毫米)。上述部分地区伴有短时强降水(最大小时降雨量20~50毫米,局地可超过70毫米),局地有雷暴大风等强对流天气。
预计7月7日白天,华北南部、黄淮、江淮、江汉、江南大部、重庆、华南大部以及新疆南疆盆地等地有35℃以上的高温天气,其中,新疆南疆盆地、河南大部、安徽、江苏、湖北大部、湖南东部和北部、江西、福建南部等地部分地区最高气温37~39℃,新疆南疆盆地、河南东部等地局地可达40℃以上。
今年第4号台风“丹娜丝”(台风级)7月6日16时中心位于台湾高雄市西偏南方向约125公里的海面上,预计将以每小时10-15公里的速度向北偏东方向移动,将自南向北穿过台湾海峡,也可能擦过或岛西部一带沿海,并逐渐向浙闽沿海靠近。受“丹娜丝”影响,6日夜里起我省东南沿海有风雨影响,7日-9日沿海和浙中南等地有大雨部分暴雨,温台丽甬局部有大暴雨。
根据《浙江省防汛防台抗旱应急预案》,省防指决定于7月6日18时将海上防台风应急响应调整为防台风Ⅳ级应急响应。请各地各部门密切关注台风发展变化情况,严格按预案方案落实落细各项防御应对措施,全力打好打赢台风防御硬仗。
预计,“丹娜丝”将以每小时10~15公里的速度向东北方向移动,强度维持或略有加强。今天傍晚至7日早晨将自南向北穿过台湾海峡,也可能擦过或岛西部一带沿海,7日上午移入东海西南部海面,并逐渐向浙闽沿海靠近,最大可能于8日下午到夜里在浙江中南部至福建北部一带沿海登陆。
东海南部海域6日夜里起阵风8~9级,7日下午到8日自南向北增大到9~11级,台风中心经过的附近海域可达12~13级;
浙中南沿海海面6日后半夜至7日白天阵风8~9级,7日夜里至8日最大阵风可达10~12级;
浙北沿海海面8日白天阵风8~9级。内陆地区8日也有6~8级局部8~10级阵风。
台风“丹娜丝”的走位有点不正经——它不像典型的“直球型”台风直奔陆地,而是走了一条“蛇形走位”,先靠近台湾,再转向福建、浙江沿海。
省台最新研判:“丹娜丝”预计强度会有略微减弱,但风雨影响可能比预期更持久。
今年第4号台风“丹娜丝”已由强热带风暴级加强为台风级,根据《乐清市防汛防台抗旱应急预案》,乐清市防指决定于7月6日14时启动防台风Ⅳ级应急响应。
今年第4号台风“丹娜丝”(台风级)今天(6日)由强热带风暴级加强为台风级,14 时中心位于乐清偏南方向约706公里的南海东北部海面上,中心附近最大风力有13级(38米/秒),中心最低气压为965百帕。
预计“丹娜丝”将以每小时10-15公里的速度向北偏东方向移动,强度将有所增强。今天(6日)夜间至7日早晨将自南向北穿过台湾海峡,可能擦过或西部一带沿海,7日白天移入东海西南部海面,逐步福建北部至浙江中南部一带沿海登陆。
台风“丹娜丝”逐渐逼近,受其影响,乐清将迎来强风暴雨。过程累积雨量100-150毫米,局部200毫米以上,个别300毫米以上,请注意防范。
乐清市6日夜里中到大雨,7日大到暴雨,8日暴雨局部大暴雨。其中,过程累积雨量100-150毫米,局部200毫米以上,个别300毫米以上,重点关注仙溪、龙西、大荆、智仁、雁荡等北部乡镇。
乐清市沿海海面6日夜里到7日早晨风力逐渐增强到7-9级,7日白天继续增强到9-11级,8日9-10级逐渐减弱到7-8级。此前,温州海事局启动水上防台III级应急响应。
请出海船舶及时归港避风,海上作业和海上生产注意做好防大风工作,沿海景区及涉岛旅游应加强安全管理。此次台风影响时间长、雨量大,注意防范强降水可能引发的山体滑坡、小流域山洪、城乡积涝等次生灾害。
台风“丹娜丝”路径仍有很大不确定性,请密切关注气象台发布最新预报预警信息。小布将及时滚动发布最新台风预报信息。
目前,“丹娜丝”已于今晨由强热带风暴级加强为台风级。今天13时,距离台湾高雄市西偏南方向约180公里,预计“丹娜丝”将以每小时10-15公里的速度向北偏东方向移动,强度将有所增强。
“丹娜丝”有可能于6日夜间登陆或擦过台湾岛西部一带沿海,7日早晨移入东海西南部海面,然后逐渐向福建北部至浙江中南部一带沿海靠近。
受“丹娜丝”影响,未来三天,我国部分海域风力将达9~11级,阵风12~13级。广东、福建、浙江等地部分地区将有大到暴雨、局地大暴雨。中央气象台今天继续发布台风黄色预警。
根据《温州市防汛防台抗旱应急预案》,温州市防指决定于7月6日13时启动防台风Ⅳ级应急响应。
今年第4号台风“丹娜丝”由强热带风暴级加强为台风级。台风来袭,如何做好防范应对?台风来,看预警;关门窗,不出门;船回港,人撤离……这份提示请一定了解↓↓
今年第4号台风“丹娜丝”已于今天早晨加强为台风级。预计“丹娜丝”将以每小时10~15公里的速度向东北方向移动,今天下午至7日早晨将自南向北穿过台湾海峡,也可能擦过或岛西部一带沿海,7日上午移入东海西南部海面,最大可能于8日下午到夜里在浙江中南部至福建北部一带沿海登陆。省气象台已于今天上午9时发布台风消息。
根据《浙江省防汛防台抗旱应急预案》,省防指决定于7月6日10时30分启动海上防台风应急响应。沿海各地各部门要密切关注台风发展趋势,高效运行“1833”联合指挥体系,加强联合会商,按预案有序做好重点船舶避风、在港渔船锚固、海上航线停航、在建工程停工、涉海旅游景区关停等各项海上防台风工作。
记者从自然资源部获悉,受今年第4号台风“丹娜丝”的影响,台湾海峡、南海东北部将出现巨浪到狂浪区,福建、广东、浙江近岸海域海况较差。国家海洋预报台根据《海洋灾害应急预案》今天(6日)早上发布海浪黄色警报和风暴潮蓝色警报。
·台湾海峡、南海东北部将出现5到7.5米的巨浪到狂浪区,近海海域海浪预警级别为黄色;
·福建近岸海域将出现2.5到4米的大浪到巨浪,该近岸海域海浪预警级别为黄色;
·广东东部、浙江南部近岸海域将出现2到3米的中浪到大浪,该近岸海域海浪预警级别为蓝色。
风暴潮方面,预计7月6日下午至7日上午,福建沿海将会出现30到80厘米的风暴增水。风暴潮预警级别为蓝色。请沿海政府及相关部门按照职责做好防御风暴潮的应急准备工作;各涉海相关生产单位采取积极有效的措施,组织渔船、养殖渔排、养殖场等做好防御工作;加固沿海渔业养殖水产设施和渔港设施,做好防潮准备。
7月6日上午7时,今年第4号台风“丹娜丝”在距离宁波1007公里的海面上,中心最大风力12级。记者从宁波海事局获悉,根据台风动态和发展趋势,宁波海事局决定宁波沿海从7月6日08时30分起进入Ⅲ级防台应急响应。
据了解,截至7月6日上午9时,宁波沿海2条客运航线已停航,其余航线视风力变化情况及时调整动态;63项沿海涉水工程正有序停工。
目前,温州市水上防台分指挥部已启动 IV 级防台应急响应。在瑞安市飞云江水域,温州飞云江海事处执法人员加大巡查力度,提醒上行和下行的过往船舶尽快驶入安全锚地避风。
执法人员提醒长润58油轮危险品货轮船主尽早离港避风。对于小型货船,执法人员则提醒他们将货船转移至上游潘岱锚区抛锚,并登船详细检查了船舶的安全设备,确保其处于良好状态,能够应对可能的风浪。
今晨,今年第4号台风“丹娜丝”由强热带风暴级加强为台风级,6点距离台湾高雄西偏南方向约260公里。预计,“丹娜丝”将以每小时10-15公里的速度向东北转北偏东方向移动,强度还将有所加强,6日夜间至7日早晨将自南向北穿过台湾海峡,在此期间可能擦过或岛西部一带沿海,7日白天移入东海西南部海面,逐渐向福建北部至浙江中南部一带沿海靠近。
今明两天,广东东部沿海、福建沿海、浙江沿海、台湾岛沿海将有6~8级大风,阵风9~10级;台湾、浙江、福建、广东等地将先后出现强降雨天气。注意防范!
今天(6日)早晨,台风“丹娜丝”由强热带风暴级加强为台风级,今早6点距离台湾高雄西偏南方向约260公里。 中心附近最大风力12级。
中央气象台7月6日06时继续发布台风黄色预警:预计“丹娜丝”将以每小时10至15公里的速度向东北转北偏东方向移动,强度还将有所加强,6日夜间至7日早晨将自南向北穿过台湾海峡,在此期间可能擦过或岛西部一带沿海,7日白天移入东海西南部海面,逐渐向福建北部至浙江中南部一带沿海靠近。
相关推荐